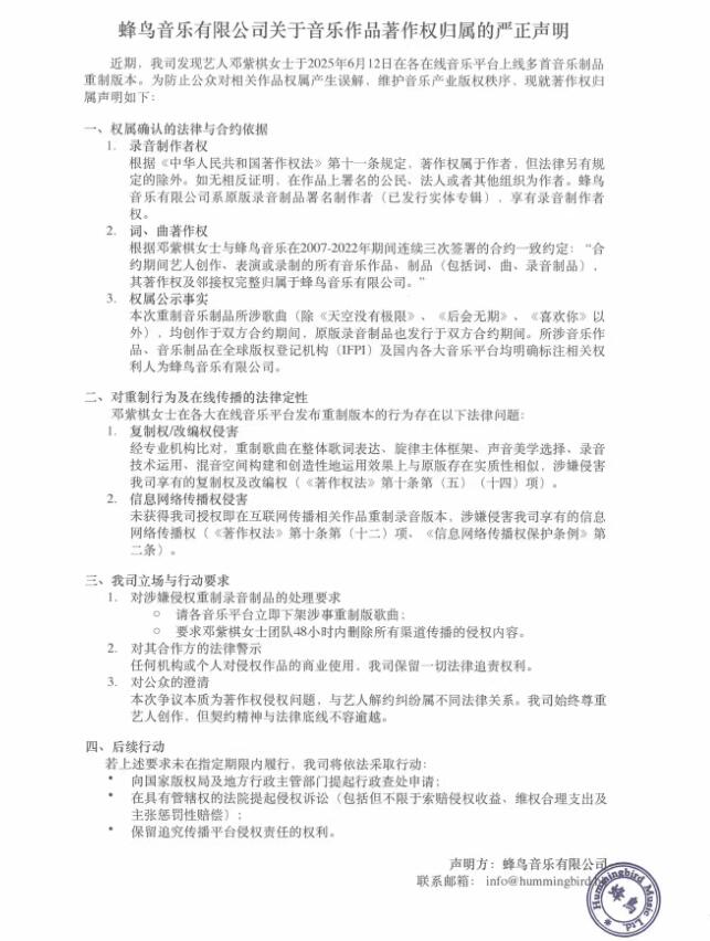
6月18日,邓紫棋前经纪公司发布严正声明《蜂鸟音乐有限公司关于音乐作品著作权归属的严正声明》,称邓紫棋在一周前重制音乐制品所涉歌曲(除《天空没有极限》、《后会无期》、《喜欢你》以外),均创作于双方合约期间,原版录音制品也发行于双方合约期间。所涉音乐作品、音乐制品在全球版权登记机构(IFPI)及国内各大音乐平台均明确标注相关权利人为蜂鸟音乐有限公司。

蜂鸟音乐指控邓紫棋侵权 要求48小时内删除侵权内容

  蜂鸟音乐公司要求,各音乐平台立即下架涉事重制版歌曲;邓紫棋女士团队48小时内删除所有渠道传播的侵权内容,否则将依法采取行动。

  早前报道:

  6月12日,邓紫棋在社交平台宣布《I AM GLORIA》重录专辑全网上线,包括《泡沫》《光年之外》《后会无期》等代表作,并发长文自述重录专辑的缘由,以及其与前公司长达超过6年的版权纠纷,称已超过6年没有收到自己旧歌的版税。

  邓紫棋在长文中回顾,15岁时遇到前公司,合约由母亲代谈。由于母亲不懂英语,合约却是全英文,当年仅凭信任便签下合约。然而多年后才发现,其所作歌曲的著作权并不在自己的手中……

  邓紫棋方目前暂无回应。

原标题:邓紫棋,被要求48小时内删除侵权内容! 富联平台:李晓灵